原创丨面向“十五五”,从宏观到微观,城投编制发展规划必须做好5件事!
城投“十五五”规划编制需构建“宏观-中观-微观”三位一体的系统思路,聚焦重塑发展定位、明确转型目标、优化产业布局、激活资产运营和深化国企改革等方面,实现政策引领、产业协同与内生增长的有机统一。
随着中央经济工作会议定调2026年,高质量发展与高水平安全的良性互动成为城投转型发展的核心导向。值此“十五五”规划谋篇布局的关键节点,兼具公益与经营双重属性的城投,面临着如何在债务化解中筑牢安全底线、于产业升级中培育发展动能的核心命题。城投如何科学为下一个五年发展锚定方向?
01从宏观到微观,
城投发展规划的编制思路
(一)宏观层面:战略锚定
宏观层面聚焦“往哪个大方向走”的核心命题,核心思路是立足国家发展新阶段、新战略,将企业发展融入国家战略全局与城市发展整体布局。
对外,深度对接国家高质量发展、城市更新、“双碳”目标、区域协调发展等重大战略部署,精准研判政策红利与约束边界,实现政策导向与制度创新的深度融合。
对内,通过强化战略规划与顶层设计,科学设计“十五五”时期的发展目标与转型路径,既明确公益保障与市场经营的双重目标导向,又清晰勾勒从传统经营模式向高质量发展模式转型的核心方向,确保规划的前瞻性、合规性与引领性。
(二)中观层面:生态卡位
中观层面聚焦“在产业链/区域中扮演什么角色”的核心命题,核心思路是立足行业发展趋势与区域发展需求,精准锁定企业在产业中的核心竞争力和生态位。
一方面,围绕城市主导产业与战略新兴产业布局,科学选择行业赛道,明确在产业链中的价值分工,聚焦核心业务与优势领域,强化与上下游主体的协同联动。
另一方面,立足区域发展定位,明确企业在城市建设、产业培育、公共服务等领域的功能职责,构建与政府、其他国企、民营企业等多元主体的协同发展机制,通过产业整合与生态体系构建,强化企业在区域发展与产业生态中的核心支撑作用。
(三)微观层面:内生赋能
微观层面聚焦“如何把战略落地、把业务做好”的核心命题,以国企改革深化提升行动为牵引,通过体制机制创新破除发展障碍,激活企业内生动力与发展活力。
一是深化市场化经营机制改革。秉持市场导向核心思路,将市场逻辑贯穿经营决策全过程,让市场信号成为企业经营发展的根本遵循。
二是完善中国特色现代企业制度。以制度建设为核心,秉持系统协同与创新驱动理念,通过制度优化与技术赋能的内在融合,推动运营质效与核心竞争力的系统性提升。
坚持从“重构创新政策、重塑创新平台、营造创新氛围、强化创新服务”四个方面统筹发力,着力解决好创新所需的“阳光、土壤、空气和水分”问题,
(一)重塑发展定位
面向“十五五”,城投需以重塑战略定位为前提,立足政策导向、区域实际与国家大局,构建精准适配、动态优化的定位体系。
一是深度对接国家战略校准定位。全面贯彻落实国家高质量发展、城市更新行动、“双碳”目标、新型城镇化建设、区域协调发展等重大战略部署,精准研判政策红利与约束边界,围绕增强核心功能与核心竞争力,将服务国家战略安全、支撑现代化产业体系建设等要求纳入定位核心,将企业发展融入国家发展大局与城市整体规划,确保规划的前瞻性与合规性。
二是紧扣地方发展需求匹配定位。城投的特殊属性决定其定位需与地方政府功能需求、区域产业发展格局深度绑定。从政企关系看,“退平台”后城投仍为地方民生建设、经济发展的顶梁柱,定位需紧扣政府公共服务保障、基础设施建设等核心需求,同时剥离政府融资职能,坚守市场化经营底线。从产业发展看,立足区域主导产业与战略新兴产业布局,明确在产业链中的价值分工与产业赋能角色,实现与地方产业发展同频共振,避免脱离实际的定位偏差。

图2:不同分类下城投转型方向
(二)明确转型目标
转型目标是城投“十五五”时期实现高质量发展的重要指引,规划编制需紧扣市场化转型主线,深度对标央企“一利五率”考核体系(图3),构建“战略导向、指标量化、协同推进”的转型目标体系,推动转型目标与经营效益、发展质量有机统一。

图3:对标央企“一利五率”目标考核体系
一是锚定转型方向量化转型目标。立足城投公益属性与经营属性双重定位,以“一利五率”为参考,设定差异化、可量化的转型目标。盈利性目标方面,聚焦市场化转型成效,明确净利润稳步增长、营业利润率持续提升的量化区间,突出产业运营、资产盘活等核心业务的盈利贡献;效率性目标方面,围绕国企改革与能力提升,设定全员劳动生产率提升指标,倒逼组织架构优化与运营流程升级;创新性目标方面,紧扣新质生产力培育,明确研发投入强度最低标准,聚焦数字化、绿色化、智能化等关键领域技术研发与模式创新,实现规模与效益同步增长。
二是紧扣转型路径分解指标提升任务。将“一利五率”指标与城投转型方向深度绑定。针对市场化转型,通过产业布局优化、增值服务拓展提升营业利润率与净利润;针对产投集团转型,依托资本运作与产业赋能提高净资产收益率,通过基金投资与项目孵化放大国有资本价值;针对“现代新国企”转型,以研发投入强度支撑创新能力提升,通过市场化机制改革激活全员劳动生产率。同时,将指标分解至各业务板块与年度周期,明确阶段性提升任务,确保转型目标层层落地、逐步见效。
(三)优化产业布局
产业布局是城投“十五五”时期转型发展的核心,需立足战略定位、紧扣政策导向、贴合发展实际,以结构优化、布局升级、支撑强化为重点,构建适配国家战略、区域需求与企业实力的现代化产业体系(图4)。

图4:“十五五”时期城投布局现代化产业体系
一是聚焦核心领域优化业务结构。紧扣国家战略导向与国企功能定位,深入推进战略性重组与专业化整合,推动业务资源向三大核心领域集中集聚。重点布局关系国家安全、国民经济命脉的重要行业和关键领域,筑牢战略支撑根基;坚守关系国计民生的公共服务、应急能力、公益性领域,夯实公益保障底色;主动切入前瞻性战略性新兴产业,培育未来发展动能。通过业务结构“瘦身强体”,避免同质化竞争与资源分散,强化核心领域主导地位,提升产业布局的精准性与竞争力。
二是锚定升级方向迭代业务布局。顺应产业变革趋势,推动产业布局向高端化、智能化、绿色化转型。对传统基建、公用事业等存量业务,加快技术改造与模式创新,植入数字化、绿色化元素,提升运营效率与价值创造能力;对战略性新兴产业,重点布局新一代信息技术、新能源汽车、新能源与节能环保、新材料、新兴服务业和高端装备制造等领域,抢占产业发展制高点;对未来产业,前瞻部署第三代半导体、AI大模型、人形机器人、低空经济等赛道,提前储备技术、人才与项目资源,培育新的经济增长极,实现“存量提质、增量突破”的布局目标。
三是强化系统思维构建业务支撑。以保障产业布局落地为核心,围绕战略定位明确资源配置优先级,集中资金、人才、技术等核心要素向重点产业倾斜;聚焦产业发展需求强化能力建设,培育项目运作、产业培育、资本运作等关键能力;健全机制保障体系,完善产业投资决策机制、创新激励机制、风险防控机制,打通产业布局从规划到落地的全链条堵点。通过系统支撑,确保产业布局与企业资源禀赋、发展能力相匹配,提升产业发展的稳定性与可持续性。
(四)激活资产运营
面向“十五五”,资产盘活、运营与资本运作是城投破解资金瓶颈、增强造血能力、实现价值跃升的关键。需以“存量盘活-运营增效-资本赋能”为核心,推动资产从“沉淀价值”向“流动资本”转化,重点如下:
一是精准分类盘活存量资产,夯实发展根基。开展全域资产清查摸底,树立“一切资源均可变资产”的理念,建立涵盖股权资产、公益性资产、经营性资产等的动态管理台账,厘清权属、现状与价值潜力。按照“分类施策、一策一产”原则,对优质经营性资产,通过基础设施REITs、资产证券化(ABS)等工具实现价值变现;对闲置低效资产,采取租赁经营、兼并重组、功能改造等方式优化配置,转向高附加值领域;对公益性资产,在坚守公益属性前提下,探索市场化补充运营机制,实现公益性和经营性平衡。
二是深化资产运营提质增效,释放内生价值。推动运营理念从“重建设轻运营”向“建运并重、以运促优”转变,建立专业化运营团队与标准化流程,提升市政设施、产业园区、公共服务载体等核心资产的运营效率。创新运营模式,依托资产载体植入智慧服务、绿色低碳、消费服务等新兴业态,拓展增值服务空间。强化数字化赋能,搭建资产运营管理平台,运用大数据、物联网技术实现实时监控与精准决策,推动运营管理向精细化、智能化升级,提升资产持续创收能力。
三是强化资本运作联动赋能,拓宽发展空间。构建“资产-运营-资本”良性循环机制,以资本运作撬动资产价值放大。发挥资本纽带作用,探索设立产业基金、并购基金,通过股权运作、项目合作等方式整合优质资产,优化资产结构。对接多层次资本市场,拓宽直接融资渠道,探索资产并购、重组上市等路径,提升资产流动性与融资能力。健全资本运作风险防控与决策机制,规范流程管理,确保资本运作与资产盘活、运营提质协同推进,为可持续发展注入持久动力。
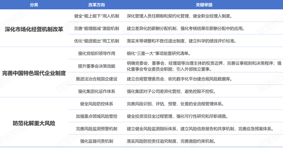
(五)深化国企改革
国企改革是城投“十五五”时期破解体制机制障碍、激活发展动能、筑牢发展根基的核心支撑。规划编制需紧扣国企改革深化提升行动要求,以适配新质生产力培育、保障转型平稳推进为目标,聚焦机制创新、治理升级、风险防控三大维度(图5)。

图5:“十五五”时期城投深化国企改革重点任务
一是深化市场化经营机制改革,激活内生动力。以“三项制度”改革为核心,推动经营机制向市场化深度转型。规划编制需聚焦“能上能下”用人机制,明确管理人员任期制、契约化管理全覆盖路径,健全职业经理人市场化选聘与退出机制;围绕“能增能减”激励机制,构建与岗位价值、业绩贡献紧密挂钩的差异化薪酬体系,强化考核结果刚性应用;完善“能进能出”用工机制,健全全员绩效考核体系,落实末等调整与不胜任退出制度,打破身份壁垒,为新质生产力培育注入人才活力。
二是完善中国特色现代企业制度,筑牢治理根基。以治理体系和治理能力现代化为目标,构建权责清晰、决策高效的治理架构。规划需明确党组织“把方向、管大局、保落实”的核心作用,细化“三重一大”前置研究清单,确保重大决策契合国家战略与企业发展实际;聚焦董事会决策效能提升,优化董事结构、完善议事规则,强化决策科学性与战略落地考核,杜绝“虚位决策”;推进法治合规国企建设,将合规管理嵌入业务全流程,搭建数字化合规风险防控平台,强化总法律顾问把关作用,筑牢依法经营、合规运作的制度防线。
三是健全风险防控体系,守住安全底线。以“发展中化债”为导向,构建全链条风险防控机制。规划需明确风险防控与改革发展协同推进思路,健全覆盖投资、债务、合规、安全环保等领域的全流程防控体系,设定差异化风险预警指标;聚焦重点风险领域,强化投资项目全过程管控与债务动态监测,筑牢安全环保底线;搭建数字化风险监测预警平台,完善应急预案与责任追究机制,将风险防控纳入考核评价体系,压实各级防控责任,为国企改革平稳推进与企业可持续发展筑牢安全屏障。
03总结与展望
城投“十五五”发展规划以“宏观-中观-微观”三位一体为核心编制思路,立足公益与经营双重属性,围绕重塑发展定位、明确转型目标、优化产业布局、激活资产运营、深化国企改革五大重点精准发力。
展望未来,随着规划落地实施,城投将彻底剥离政府融资职能,以市场化转型为主线,在服务国家战略、保障民生公益、驱动区域产业升级中持续发力。
通过体制机制创新与核心能力培育,城投将实现从传统建设主体向城市综合运营商、市场化经营主体或产投集团的转型跨越,既坚守公益底色,又增强市场造血能力,最终在高质量发展道路上实现价值跃升,成为支撑城市现代化建设与区域经济高质量发展的核心力量。
特别推荐
收藏!像建设新中国一样建设城投!城投 “十五五” 规划原创合集
来源:城望研究院。若文中内容涉及版权问题或需引用授权,欢迎随时通过公众号后台留言与我们联系,我们将第一时间妥善处理。